Pacto | TEXP@CT - Pacto de Inovação para a Digitalização do Têxtil e Vestuário
Número de Projeto | n.º 61
Programa financiador | Plano de Recuperação e Resiliência (PRR)
Componente | C5 – Capitalização e Inovação Empresarial
Medida | R-2022-C05i0101-02 – Agendas / Alianças mobilizadoras para a reindustrialização
Líder do Consórcio | IMPETUS PORTUGAL - TÊXTEIS S.A.
Data de início | 01/07/2022
Data de conclusão | 31/12/2025
Investimento total | 45.802.698,40€
Incentivo total | 29.157.737, 71€
Entidade Beneficiária | POLOPTIMISTA LDA
Investimento | 305.187,50€
Incentivo | 99.786,34€

Descrição do Projeto
O TEXP@CT pretende responder ao desafio da transição digital de um sector tão relevante para Portugal e para a Europa como o setor têxtil e do vestuário (STV). Com este pacto, pretende-se que o sector em Portugal tenha um impulso significativo em termos de adopção de tecnologias e soluções digitais, ao mesmo tempo que se torna mais competitivo nos mercados mundiais, mais capacitado, mais resiliente, mais sustentável e mais sofisticado.

Objetivos:
O TEXP@CT pretende alavancar as empresas do STV e as empresas dos setores TICE e Tecnologias de produção para patamares, respetivamente, de digitalização e de leque de oferta tecnológica marcadamente superiores. É pretendido aumentar o nível de digitalização das empresas do STV, utilizando empresas de referência como âncora; potenciar pilotos industriais que sirvam de farol para o setor; potenciar o aumento de soluções e de tecnologias disponíveis para o setor da ITV; contribuir para o volume de exportações, através de novas soluções e tecnologias digitais e, num plano mais distante, de uma ITV mais forte; e também contribuir para colmatar as lacunas ao nível dos skills digitais dos profissionais do setor ITV.
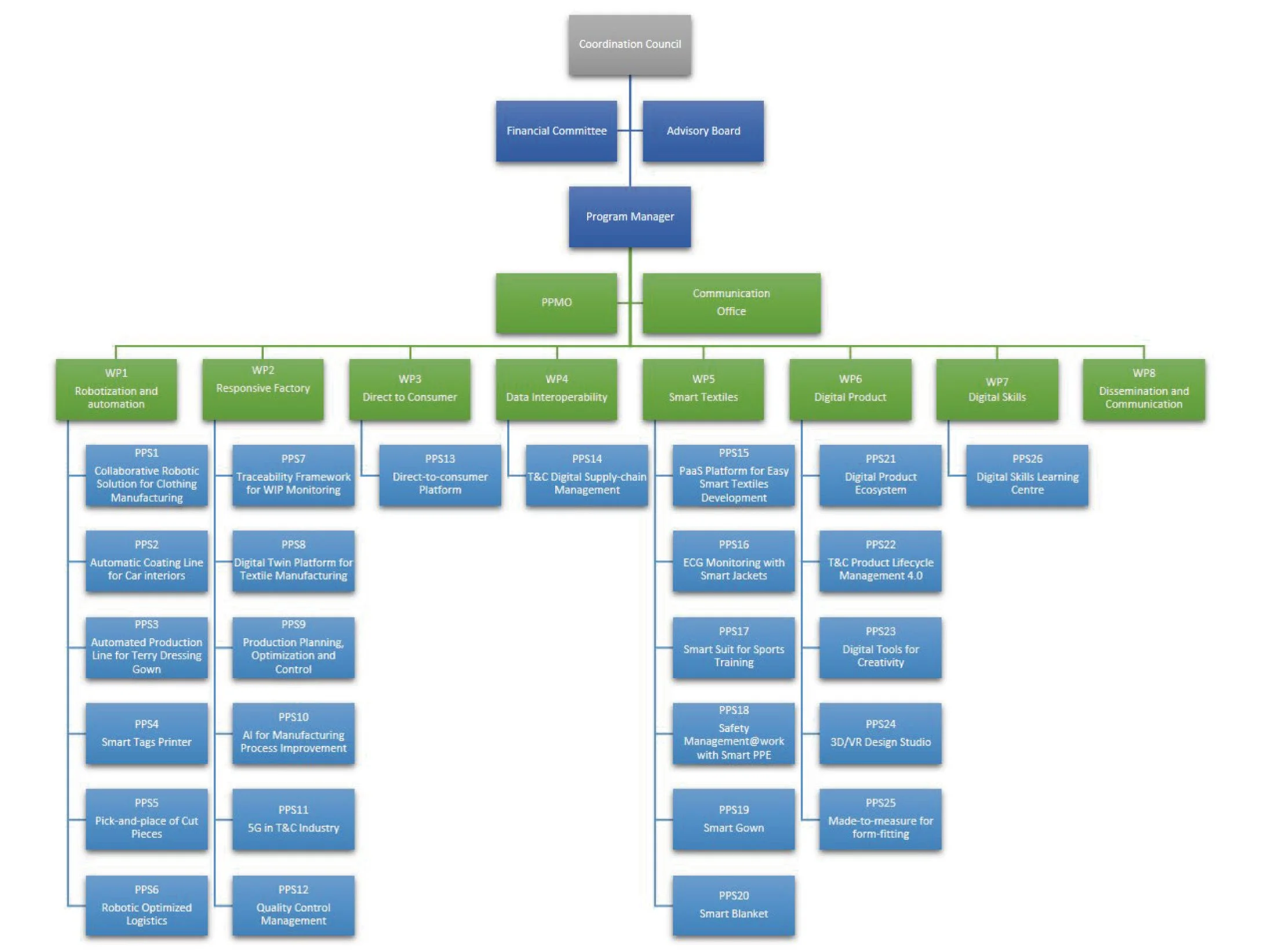
O projeto estrutura-se em 8 work packages, alinhados com o Pilar Estratégico da Transformação Digital do Programa de Recuperação e Resiliência (PRR).

Resultados Esperados:
No total, este pacto ambiciona desenvolver 26 PPS, distribuídos pelos diferentes work packages.

Consórcio:

O TextP@ct tem como promotor líder a IMPETUS Portugal – Têxteis, S.A., sob a coordenação técnica do CITEVE e é

composto, na sua globalidade, por 40 parceiros, dos quais:

• 16 são PME e não PME da Indústria Têxtil e do Vestuário;

• 17 são PME e não PME das Tecnologias de Informação e Comunicação e das Tecnologias de Produção

Avançadas

• 6 Entidades Não Empresariais do Sistema de Investigação e Inovação

• 1 Associação Industrial do Setor